欢迎访问武汉市财政局公众网!
微信公众号
无障碍服务
智能问答
首 页
政府信息公开
互动交流
办事服务
政务服务
专题专栏
深度导航
首 页
政府信息公开
政策
政府信息公开指南
政府信息公开制度
法定主动公开内容
政府信息公开年度报告
政府网站工作年度报表
依申请公开
互动交流
局长信箱
机关纪委信访举报
违规吃喝投诉受理
在线访谈
调查征集
“十五五”规划建言献策
纪检监察
政府采购投诉受理
办事服务
办事指南
在线服务
专题专栏
区财政局长访谈
深入贯彻中央八项规定精神学习教育
稳住经济一揽子政策
惠民惠农财政补贴“一卡通”
机关党建专栏
财政普法专栏
财政乡村振兴
备案公告文件汇编专栏
优化营商环境
涉企行政检查公示专栏
武汉市政府采购协会
财政资金直达基层
扫黑除恶宣传栏
打赢防疫阻击战
主题教育
减税降费专栏
法定主动公开内容
部门动态
图片要闻
工作动态
市区专栏
通知公告
当前位置:
首页
/
会计服务
/
会计资讯
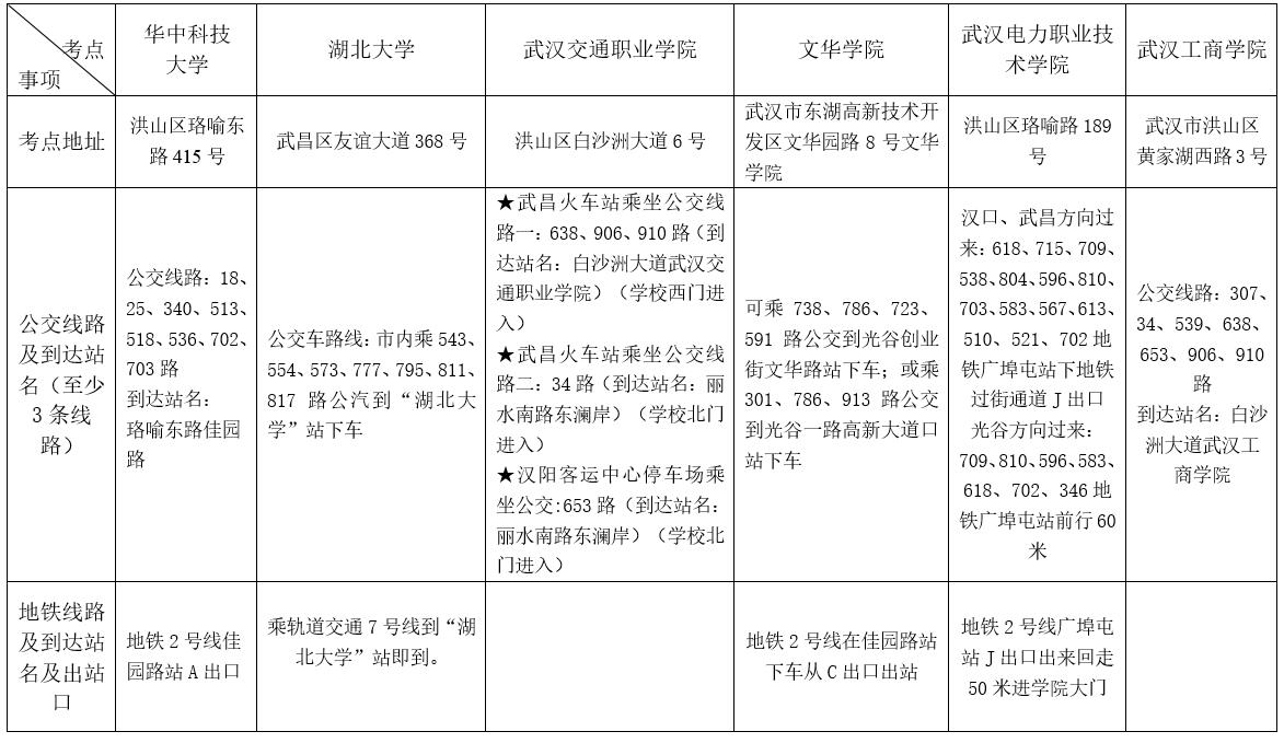
2019年度全国会计专业技术初级资格无纸化考试(武汉考区)各考点地址、公交车、地铁到站登记表
2019年度全国会计专业技术初级资格无纸化考试(武汉考区)各考点地址、公交车、地铁到站登记表
2019-04-25 16:52
|
相关附件:
相关文章:
相关链接:
已阅 267
打印
关闭
×
您访问的链接即将离开“
”门户网站 是否继续?
1464143
2019年度全国会计专业技术初级资格无纸化考试(武汉考区)各考点地址、公交车、地铁到站登记表
20
会计处
2019-04-25
13728
会计资讯