武汉市财政局关于发放2018年度会计专业技术初级资格证书的通告
根据湖北省会计考办《关于2018年度会计专业初级资格证书发证有关事项的通知》(鄂会考办〔2018〕9号)的精神,参加2018年度全国会计专业技术初级资格考试成绩合格的考生,其证书发放工作由各地财政部门负责。现结合我市实际,就我市证书发放的有关事项通告如下:
一、证书发放的对象
参加2018年度全国会计专业技术初级资格考试成绩合格且报名时选择的报名点为我市各区财政局的考生。
二、证书发放地点及时间
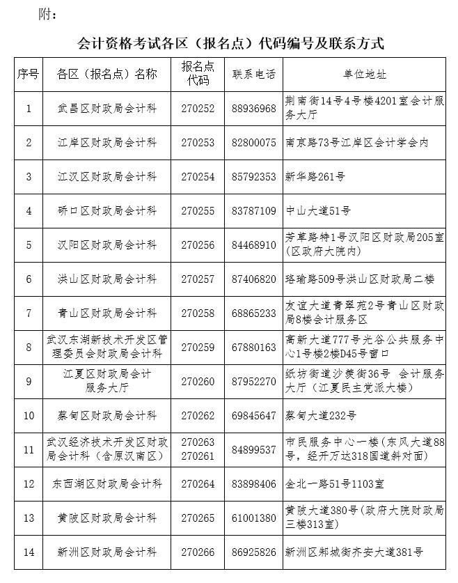
考生根据自己报名时选定的报名点到相应的区财政局会计管理机构领取证书。各区财政局会计管理机构的联系电话、地址详见附件。
发证的时间从2018年10月18日起的工作时间内。
三、领证时应携带的资料
考生携带本人身份证原件、交复印件;由他人代领的,应同时交验代领人和被代领人的身份证原件、交双方身份证复印件。
为了便于工作人员较快地查找到本人的证书,建议考生携带从网上截图打印的(或拍照)《全国会计专业技术资格考试成绩合格单》,从而准确地向工作人员提供本人的“证书管理号”信息。
四、报名点的查询方法
如果考生忘记了自己报名时所选定的报名点,不知自己应到哪个区财政局领证,考生可登录我局网站(网址:http://czj.wuhan.gov.cn/),查看“会计资讯”栏目,查阅《会计专业技术资格考试考生忘记报名点的查询方法》。
五、关于以前年度证书的发放
我市2017年及以前年度证书(含初级、中级)仍由市人社局职改办负责组织发放。查询网址:武汉人事考试网“证书办理”栏目(网址:http://www.whptc.org/);咨询电话:027-83919126。
六、其它
证书非财政部门印制,不受理相片、姓名、身份证号等信息变更。
武汉市财政局
2018年10月11日



鄂公网安备 42010202000888号



